兩按鍵觸摸2段調光鏡功能說明
CS:0989 / 7E20
1、 輸入USB=5V,3.7V鋰電池充電功能,充電電流300MA/時。芯片工作電壓2.4-5.5V。
2、 上電不工作,2路LED(LED1和LED2)輸出,按鍵K1和K2分別獨立控制,功能相同。
3、 比如K1按鍵: 按第1下,LED1燈亮,亮度60%。
按第2下,亮度100。
按第3下,滅,循環。
K2按鍵功能與K1相同,兩按鍵獨立,互不干擾。觸摸按鍵觸發低有效。
4、 靜態低功耗。
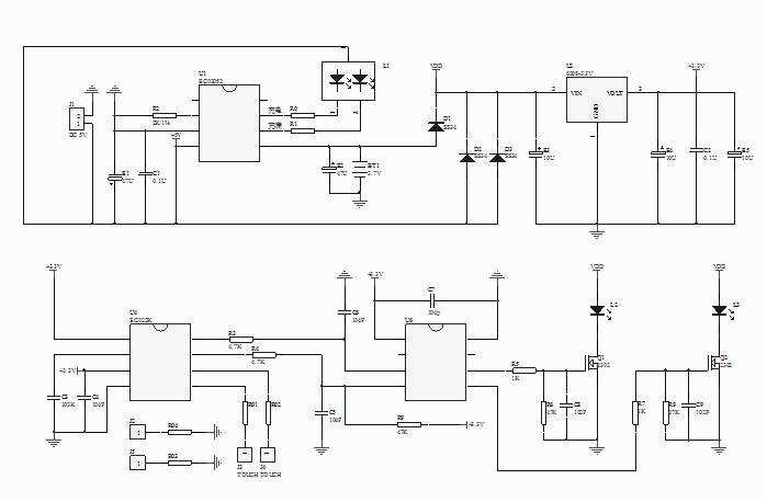
6、參考電路圖:

深圳市麗晶微電子科技有限公司提供標準品并提供開發設計:
觸摸LED化妝鏡PCBA定制 小家電類IC芯片定制 觸摸開關臺燈PCBA定制
電源穩壓IC,DC/DC升壓IC 、電子玩具類電子禮品類IC 、ASIC IC MASK IC芯片定制
提供標準品IC芯片及滿足客戶功能需求的單片機方案開發定制
同時和合作企業提供COB板邦定和PCBA貼片加工,根據客戶的需求提供COB線路板和部分的電子機芯及半成品定制。
更多產品信息前往麗晶微官網:深圳市麗晶微電子科技有限公司

