

★定做流程★

【新客戶】建議使用支付寶交易,直接拍下產品后聯系客服,洽談成功后付款,我廠馬上安排生產,產品生產后馬上安排發貨。請客戶收到貨物后安排驗貨,確認貨物沒有問題后請確認收貨。(并給好評哦)
【老客戶】提供設計稿,我廠確認文件OK,客戶付30%定金,我廠安排生產,產品生產后(拍照或寄樣品,客戶確認或客戶親自驗貨),客戶付清余款,我廠馬上安排發貨。
【售前咨詢】以上均為定制產品,批量定做的價格不與一口價為準。價錢取決于數量,印刷工藝等請將款式、數量、規格(寬×高×側)、布料厚度、布料顏色、印刷內容、縫合工藝等告訴客服人員,便于我們準確報價。
【排版設計】印刷提供水印,絲印,膠印,熱轉印。印刷前請提供完整的logo(矢量文件)如AI\ PSD \CDR\JPG等轉曲線的矢量圖 我們可以為免費你設計,排稿。(要做套色的客戶請注意了套色會存在一定的偏移)排版時間需0.5-1個小時,18點以后可能需要次日看稿。如客戶自行排版,請跳至第三步。
【付款方式】確定訂單買家首付30%定金(現金或轉賬),如需版費產品應先付版費,發貨前結清余70%貨款(貨期由定金到賬單天為準)
【生產制作】進入生產期,不在接受客戶任何修改。數量和工藝不同出廠時間也不相同。一般情況下手提袋、打孔袋七天左右出廠,折疊袋九天左右出廠,套色、定扣、打叉等工藝或數量超過三千需加1-2天,生產旺季時需延長1-3天 。
【做工】本產品在大貨中個別的袋子略有瑕疵比如扎線不直,漏針,等成品尺寸會存在1cm的誤差的現象不屬于質量問題。敬請諒解!
【包裝】無紡布袋生產完畢后,每捆50個 常規數量每包1000個一大袋防水包裝。出口需要用紙箱包裝的,請及時提出,客服報價默認的是防水包裝袋。
【瑕疵】本產品為目測 手工 機器制作而成,不可能完美無缺,一元多的產品更達不到十幾元的產品效果,個別車線不直、漏針、拎手縫歪、印刷刮花、色差屬于正常現象,不屬于質量問題,一點瑕疵都不能接受的客戶請慎購買。
★款式介紹★


★印刷工藝★
【絲印】水性油墨,環保性好,油墨厚實,填色均勻,工期較長,費用較高,適用小批量生產。
【機印】水性油墨,環保性好,油墨一般,填色較薄,工期較短,費用較低,適用大批量生產。
【覆膜彩印】:印刷精美,用于大面積彩色圖像印刷,工期長,費用高,適用大批量生產。
【熱轉印】:印刷圖像有層次感,用于小面積彩色圖像印刷,工期長,費用較高,適用大批量生產。
①印刷圖案請盡量提供完整的CMYK格式的矢量文件,圖稿文檔格式為CDR\AI\EPS\PDF等轉曲線后的矢量圖。
②絲印、機印如無矢量圖,請盡量提供PSD\PNG\JPG等圖像分辨率為300像素/英寸的大圖。
③覆膜彩印、熱轉印只接受客戶自行設計原稿,不提供排版設計。
④絲印、機印印刷圖案為達到較好的效果,請盡量設計為28×20厘米以內,線條不小于0.3毫米,字體高度大于5毫米,如未滿足此要求或實心費墨印刷,價格會有所提高。
★縫合工藝★

【車縫】以平車跑線縫合成型,默認不打叉、不重針,承重約5公斤左右。優點是耐用,缺點是車線會有不平整,漏針現象。
【熱合】以超聲波熱壓成型,承重約3KG左右。優點是美觀,缺點是拎袋時手臂幅度過大,拎手處容易斷。
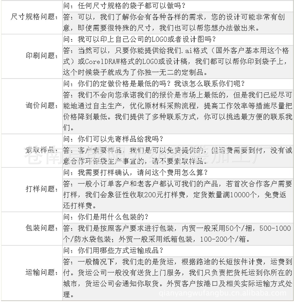
環保袋(無紡布袋)定做常見問題解答:

廠名:蒼南縣乾陽無紡布袋廠
聯系人:楊世聘
地址:浙江省蒼南縣龍港鎮臨港路442號一層
電話:
手機:/
QQ:4
E-mail:
公司網站:http://
啊里巴巴ID:yangshipin8
誠信所托 稱心所做 歡迎新老客戶來電洽談!



